
免疫耐受通常分为中枢免疫耐受和外周免疫耐受,中枢免疫耐受涵盖了自身反应性淋巴细胞的阴性选择以及自然调节性T细胞在胸腺中的扩增,而外周免疫耐受则是在外周自身抗原刺激下自身反应性T细胞的无应答或耗竭所造成的。外周耐受在妊娠、自身免疫和实体器官移植后的移植物排斥中起主要作用。在实体器官移植的情况下,尽管所有免疫抑制药物均已停用,但很少有患者有功能性移植物且无排斥反应迹象。这种同种异体反应性的缺乏被称为操作性耐受(operationaltolerance)。人类造血干细胞移植后产生操作性耐受的机制尚不清楚。
近期,巴黎大学和圣路易斯大学医学院联合,LaetitiaDubouchet和HelenaTodorov博士(共同第一作者)领衔在ScienceTranslationalMedicine合作发表题为Operationaltoleranceafterhematopoieticstemcelltransplantationischaracterizedbydistincttranscriptional,phenotypic,andmetabolicsignatures的文章。在本研究中,课题组研究了两个独立的患者队列,他们接受了来自人类白细胞抗原(HLA)相同同胞的异基因造血干细胞移植。与健康供体相比,接受干细胞移植的患者其主要耐受性与免疫系统的长期重塑有关,伴随着调节性T细胞亚群比例增加,而T细胞活化、增殖和迁移减少。然后,作者从表型、转录组和代谢组层面上比较了具有操作性耐受的移植受体和非耐受性受体之间的差异,发现CD38激活下的免疫状态与CD73相关的腺苷生成活动之间的平衡可能是操作性耐受的关键调节因素。

尽管异基因造血干细胞移植(allo-HSCT)与实体器官移植有一些相似之处,但从免疫学的角度来看却有所不同。在异基因造血干细胞移植中,供体的整个免疫系统必须面对受体的抗原不相容性。此外,在血液系统恶性肿瘤患者中,供体的免疫系统通过移植物抗肿瘤(GvT)效应防止复发。然而,急性或慢性移植物抗宿主病(GvHD)的频繁发生也阻碍了异基因造血干细胞移植(allo-HSCT)【1,2】。因此,具有操作性耐受的供体造血嵌合体可被视为联合有效GvT(无GvHD)的结果【1】。了解这种状况下操作性耐受的生物学机制具有重要的生物学和临床意义。本研究的目的是利用深度细胞免疫分型、转录组学和代谢组学分析来破译与操作性耐受相关的免疫图谱。运用统计分析和系统免疫学方法相结合的手段,本研究确定了表征耐受性的生物学参数。

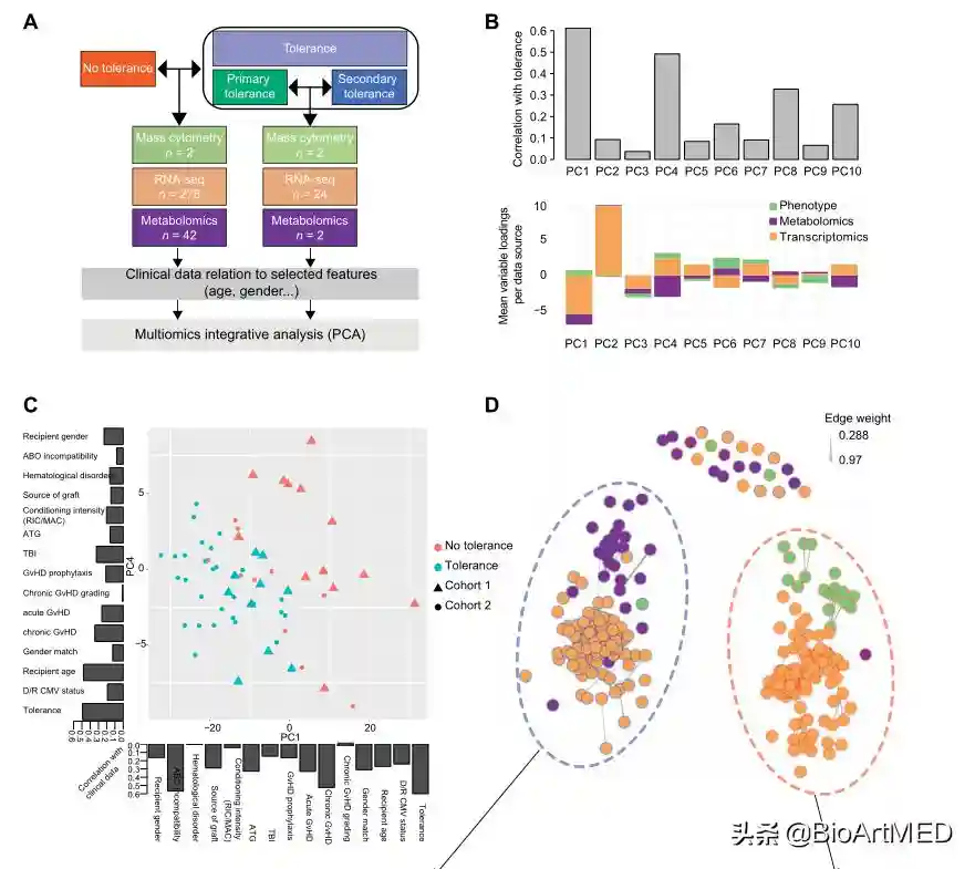
图1.生物学和临床数据分析的研究概述
综合分析显示,HSCT后不出现操作性耐受在很大程度上与多个免疫细胞亚群上CD24、CTLA4和CD38的表达有关。CD38在T细胞上的表达以前被认为是急性或慢性GvHD的生物标志物。CD38将NAD+分解为腺苷5′-二磷酸核糖。作为细胞外NAD+稳态的调节者,CD38活性不仅通过细胞代谢重编程,而且还通过其他生物过程(如昼夜节律、DNA修复或DNA甲基化)来调节免疫细胞的激活。在本研究中,CD38簇与其胞外酶功能一致,与嘌呤能受体(如P2RY1和P2RY10)的表达相关。此外,CD38表达与补体途径和血小板活化相关的基因表达相关。慢性GvHD与内皮损伤有关,补体激活可能与GvHD相关的血栓性微血管病有关。在表皮性GvHD中,补体激活也可能导致小鼠和人类T细胞中的TH1和TH17极化。在综合分析的基础上,本研究强调了CD38在非免疫耐受性患者的持续免疫应答中的作用。这表明靶向CD38或嘌呤能信号可能在GvHD中具有治疗潜力,但需要进一步的临床前数据来证实这一假设,并进一步确定靶向CD38相对于GvHD发病的最佳时间点。此外,与年龄相关的GvHD风险可以用随年龄增长所观察到的CD38相关NAD+下降来解释。

图2.通过收集数据的整合来衡量,耐受者和非耐受者的免疫状况不同
在免疫耐受期间,雄激素类固醇与免疫细胞和转录组变化相关。最近的研究证实低DHEAS浓度与女性慢性GvHD相关,与条件反射、供体类型或移植受者年龄均无关。此外,另有研究表明人类的胸腺功能不仅随着年龄的增长而减少,而且男性的胸腺功能也低于女性【3】。移植受体的胸腺功能改善可能部分解释了研究所观察到的雄激素类固醇与增加的naïveCD8+细胞和调节性DNT细胞之间的相关性。此外,雄激素类固醇也可以调节外周免疫细胞,包括T细胞、B细胞和髓细胞亚群。在免疫耐受性患者中,研究者发现通过调控NT5E的表达(编码CD73蛋白),雄激素类固醇途径与嘌呤和嘧啶分解代谢相关基因的表达相关联。CD73通过AMP代谢所产生的腺苷在调节性T细胞所介导的免疫抑制中发挥着作用,并抑制了先天性和适应性反应。参与T细胞因子7(TCF7)/淋巴增强子结合因子1(LEF1)和Wnt信号传导的基因与免疫耐受性相关,表明T细胞干性可能在同种免疫反应的调节中发挥重要作用【4】。
研究也存在一定局限性。首先,研究目的并不是为了识别和验证生物标记物,而是为了甄别可用于调节同种异体反应性的生物途径。因此,研究所确定的生物变量不能用于预测免疫耐受性或GvHD。此外,本研究不能排除其他一些可能会影响生物学参数数据的临床指标。最后,本研究所揭示的一些生物学机制应当使用功能性研究手段加以确认,尤其是使用动物模型。
总的来说,整合生物学数据可以揭示异基因造血干细胞移植后的生物学变异如何影响免疫耐受,并对年龄的影响加以考虑。免疫信号从激活状态(与胞外酶CD38的表达相关)到稳定状态(与CD73相关的腺苷生成相关)的平衡,可能对该免疫网络的调节很重要。这些结果概述了免疫代谢网络如何在移植后导致免疫耐受,并重点强调了可能改善异基因造血干细胞移植结果的治疗靶点。
制版人:十一
参考文献

1.,,,,,,,,,,éel,,,,,,,UniqueBcelldifferentiationprofileintolerantkidneytransplantpatients,Americanjournaloftransplantation:officialjournaloftheAmericanSocietyofTransplantationandtheAmericanSocietyofTransplantSurgeons14(1)(2014)144-55.
2.,,Influenceofnutrient-derivedmetabolitesonlymphocyteimmunity,Naturemedicine21(7)(2015)709-18.
3.,,Polyamineregulationofthesynthesisofthymidinekinaseinbovinelymphocytes,Archivesofbiochemistryandbiophysics278(1)(1990)277-83.
4.,,,,,,,,TheWntagonistR-spondin1regulatessystemicgraft-versus-hostdiseasebyprotectingintestinalstemcells,TheJournalofexperimentalmedicine208(2)(2011)285-94.
转载须知























